跳到主要內容區塊

簽單公司

字級:
小字級
中字級
大字級
:::

住宅地震保險理賠作業處理流程

圖一:理賠作業處理流程圖

圖一理賠作業處理流程圖,下方連結可前往流程圖文字說明

圖一:理賠作業處理流程圖-文字詳細說明



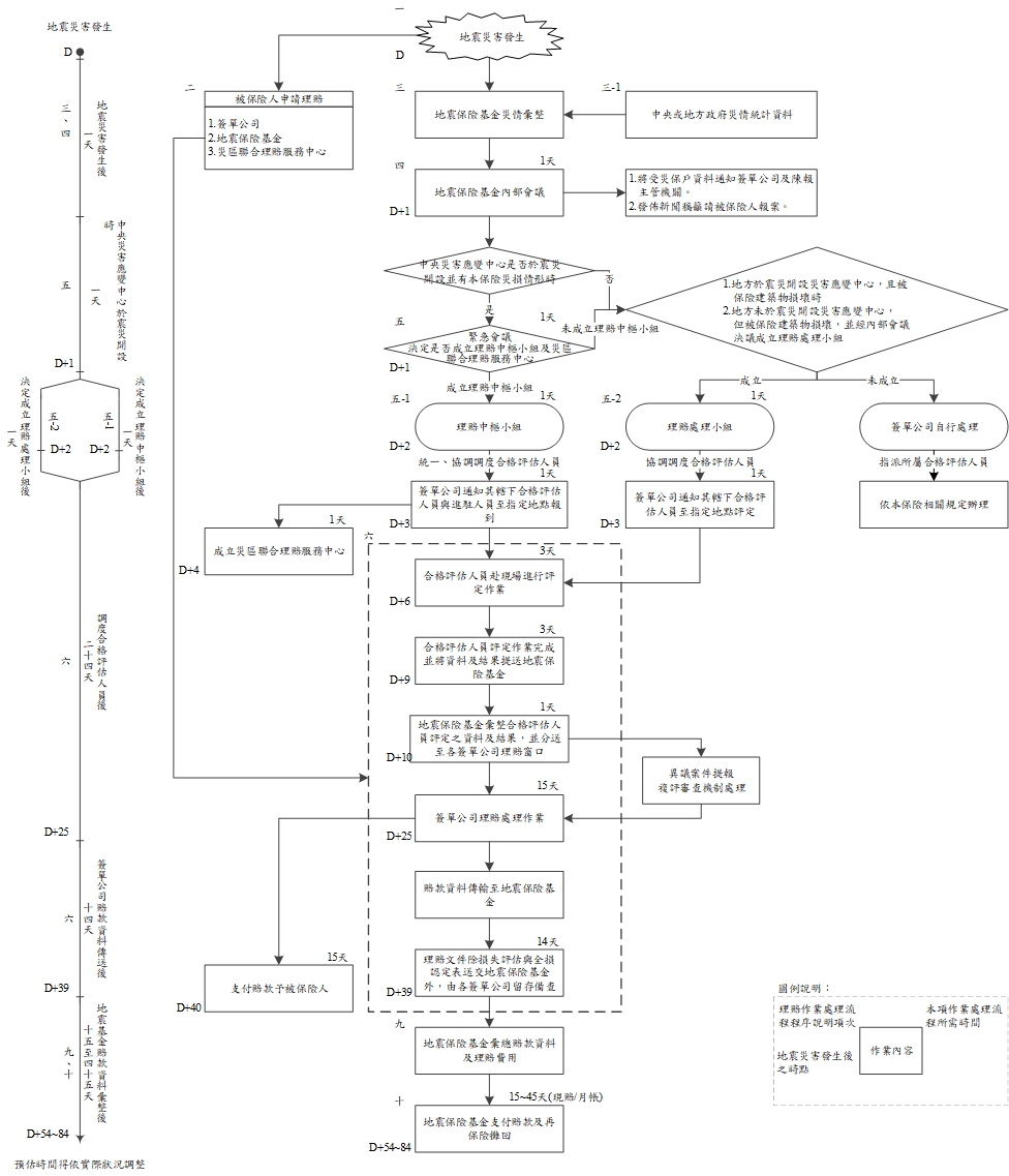
圖二:理賠作業處理流程圖(含時程)

圖二理賠作業處理流程圖(含時程),下方連結可前往流程圖文字說明

圖二:理賠作業處理流程圖(含時程)-文字詳細說明



圖三:全損認定理賠處理及相關作業流程圖

圖三:全損認定理賠處理及相關作業流程圖,下方連結可前往流程圖文字說明

圖三:全損認定理賠處理及相關作業流程圖-文字詳細說明

TOP